蓝蜻蜓无人机培训欢迎您!
联系我们
|
在线报名
杭州
热门城市
杭州
Hot
杭州
首页
课程
简介
地址
动态
师资
联系
0571-82850618
课程导航
无人机培训
首页
资讯
行业动态
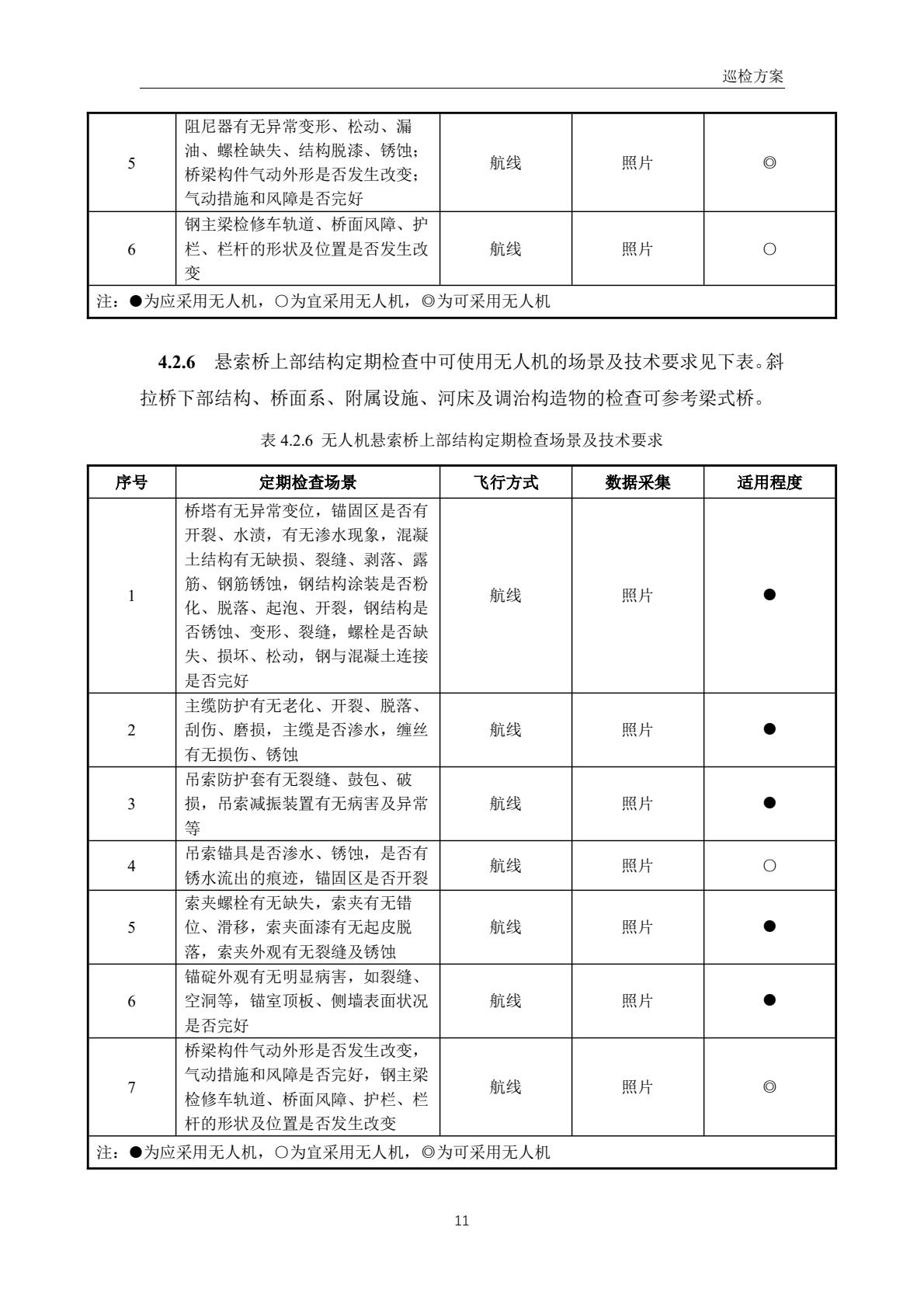
低空无人机应用公路桥梁巡检技术指南(试行)
来源:
公路局
更新:2026/3/10
|
关注
7
人
资讯详情
推荐课程
同类文章
推荐课程
小型限时活动价!!!
个
垂直起降固定翼无人机培训(后续开展)
个
中型限时特价!!!
个
最新资讯
森林草原防火 无人机巡查技术规范
民用无人驾驶航空器系统运行识别规范
民用无人驾驶航空器唯一产品识别码
民用无人驾驶航空器实名登记和激活要求
低空无人机应用公路桥梁巡检技术指南(试行)
这个春节,海淀AI机器人值守油田一线
开启飞翔梦想!蓝蜻蜓智能科技青少年无人机体验课来了!
低空经济爆发!100个就业新赛道,CAAC无人机执照是起飞密钥(一)
培训课程
相关文章
小型限时活动价!!!
垂直起降固定翼无人机培训(后续开展)
中型限时特价!!!
在线咨询
咨询电话
057182850618
联系人:王老师
工作时间:7*24
联系微信
蓝蜻蜓无人机